Fibre hemp cultivars: A survey of
origin, ancestry,
availability and brief agronomic characteristics
Etienne de Meijer
HortaPharm B. V., Schinkelhavenkade 6,
1075 VS Amsterdam, The Netherlands
Meijer, E.P.M. de 1995. Fibre hemp cultivars: A survey of origin, ancestry, availability and brief agronomic characteristics Journal of the International Hemp Association 2(2): 66-73.
Due to renewed interest in hemp, many experiments in Western Europe, Australia and Canada have been initiated which are aimed at (resumed) domestic hemp production. Obtaining sufficient seed quantities from a range of different cultivars is a practical difficulty often met by researchers. The present paper surveys the more or less currently available cultivars with respect to breeding history and provides addresses of seed suppliers. Agronomic characteristics assessed in standardized variety trials in the Netherlands are treated briefly.
Introduction
There is a renewed interest in hemp as a source of cellulose fibre and seed oil in Western European countries, Australia, the US and Canada as these countries share a need for profitable arable non-food crops. Many experiments which are aimed at the feasibility of domestic hemp production have recently been initiated. All Western countries, except France, have either never had a hemp industry, or have interrupted it for decades. A substantial hemp industry has survived only in Eastern Europe, the former Soviet-Union and China.
Presently, legal measures against Cannabis drug use in Western countries may improperly discourage any hemp activities, including research. Other obstacles generally faced by individuals wanting to resume a fibre hemp industry are more practical: local cultivars are extinct, there is no adequate harvesting machinery and fibre extraction technology is antiquated.
At least for the short term, the new initiatives must rely on cultivars imported from countries which currently breed hemp. As far as the author knows, the breeding of new domestic cultivars has only been pursued in a recent program the Netherlands (van Berlo, 1993) which focused on hemp grown as a raw material for pulp. This paper surveys national registration and registration in European Union member states, as far as could be traced, by country of origin the current cultivars, with regard to commercial availability. Further, it briefly presents some agronomic characteristics. The commercial availability of cultivars can rapidly change, and the assessment of the present situation, based on personal experience, hearsay and assumptions, may hence contain mis-information. Prices recently charged for seed for sowing are given when available.
The status with regard to registration in the European Union is relevant as within the EU cultivation of fibre crops including registered hemp cultivars is supported by an equivalent of ca US$ 1,050 per hectare. The reasons for this support are that fibre production in the EU does not meet the demand, and, that the yearly fluctuations in both production and prices are considered too strong. Out of the twelve presently registered EU cultivars only the seven French cultivars are readily available. In order to be less dependent on the French hemp seed distributor several cultivars originating outside the EU were submitted for EU registration in 1995, eight in Austria and three in the Netherlands. For 1996, other submissions probably concerning newly bred cultivars from within the EU are expected in the Netherlands. The procedure for registration takes two to three years and comprises research aimed at morphological distinctness and practical agronomic value of the submitted material in relation to reference cultivars. Once a cultivar is registered in a member state it will automatically be placed on the general EU register. This implies that its cultivation should be admitted by any member and that it should be eligible for EU subsidy. However, a member state may obstruct admittance on the ground of lack of quality or distinctness in relation to domestic cultivars and of course national drug legislation may hamper actual application.
Fibre hemp in the Cannabis genepool
All strains within the genus Cannabis intercross readily (Small, 1972) and the pattern of variation for all morphological and agronomic traits is continuous (Small et al., 1976). Hence there is little reason to distinguish other species than the single C. sativa L. Morphologically discriminated subspecies and varieties are not very suitable to indicate plant groups of various economic interest. Non-biosystematic classifications, for example based on purpose and status of domestication, are more appropriate to circumscribe such groups. Accordingly, one can distinguish truly wild and naturalized populations, fibre landraces and fibre cultivars, drug strains and even ornamentals. Such pre-defined 'plant-use groups' (de Meijer, 1994) can be recognized quite well on the basis of experimental observations of agronomic traits. Contents of bark fibre and cannabinoids, the major goals of domestication, are fairly discriminative between groups.
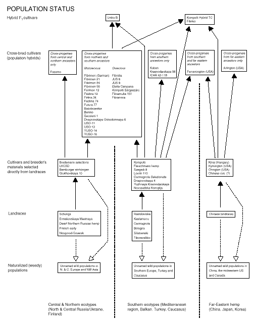
From the breeding histories it is evident that a considerable mutual genetic relatedness exists among the modern European and West Asian cultivars. Landraces belonging to the Mediterranean and Central Russian fibre hemp ecotype groups and cross-progenies of these two groups have directly been the basis of, or have been used as breeding parent for, each of the present European and West Asian cultivars (Fig. 1). Fibre strains from China (Far Eastern hemp) may be somewhat distinct from the previous ones. References on Chinese fibre strains are hardly available, indicating that landraces are still primarily cultivated. At the beginning of the 20th century Chinese landraces were used to select the now extinct Kentucky hemp cultivars that were cultivated until the mid-1950s in the United States. The first improved selection from Chinese origin was called Minnesota No. 8 (Dewey, 1913). Dewey (1927) gives the ancestries of the later developed Kentucky cultivars: Kymington was selected from the progeny of a free-pollinated single female plant of Minnesota No. 8. Chington was obtained by successive individual selection in the progeny of a single female plant from a different introduction from China. Arlington was selected from the progeny of the crossing (Kymington x Chington). Ferramington was selected from the progeny of a cross between the Northern Italian landrace Ferrara and Kymington. A Chinese strain is presently used in Hungary as a heterosis breeding parent which is relatively unrelated to the crossing partners of European origin (Bócsa 1954).
Naturalized (weedy) Cannabis populations (sometimes indicated as C. ruderalis Janischevsky; C. sativa ssp. ruderalis or C. sativa var. spontanea) which persist in many continental areas descend from previously cultivated fibre hemp crops and can hence be considered related to fibre strains once grown at a certain location. They are, however, completely different in appearance. Close relatedness between drug and fibre strains seems unlikely due to geographic isolation and the long-lasting distinct human utilizations of the two groups.

Origin, breeding history, registration and
availability
The cultivars below are presented by country. Each current cultivar name, unlike those of its ancestors, is printed once in boldface. The sexual type (monoecious, dioecious, unisexual), being a trait closely linked to breeding strategy, is usually given. Other agronomic characteristics are treated in the next section. It should be realized that the preservation of any desired agronomic trait in hemp cultivars, especially the monoecious character, requires continuous selection during seed multiplication.
French cultivars
Cultivars from France are bred and commercialized by the Fédération Nationale des Producteurs de Chanvre (FNPC), 20, rue Paul Ligneul, F-72000, Le Mans, France; Fax: +33 4377 0916. French cultivars are monoecious. In France they are grown for pulp. Their cultivation within the EU is eligible for the subsidy on fibre crops. Current breeding in France is mainly aimed at maintenance of the present cultivars (conservative breeding) and at further reduction of their THC content. Seed for sowing is readily available in two qualities. Crops grown from first quality seed (elite seed) consist almost exclusively of monoecious plants. Those from second quality seed (harvested from free-pollinated crops raised from elite seed) comprise, due to natural genetic drift, 15 to 30% males as well as a substantial amount of true-female plants. In 1995 prices were 19.30 FF/kg (ca US$ 4.00) for first quality seeds and 14.80 FF/kg (ca US$ 3.00) for second class seed. Within France, for FNCP members, seed is cheaper (O. Beherec, pers. comm., 1995).
All French cultivars are either selected directly from 'Fibrimon' (truly-monoecious cultivars), or from cross-progenies of 'Fibrimon' and several dioecious exotic fibre strains (pseudo-monoecious cvs.). 'Fibrimon' is a monoecious cross-bred cultivar with high fibre content. It was bred at the German Max-Planck-Institut Hamburg-Volksdorf by von Sengbusch between 1951 and 1955 (Bredemann et al., 1961). The parental populations were: inbred material obtained from monoecious plants spontaneously occurring in 'Havelländische' or 'Schurigs' hemp which was again a selection from Central-Russian origin (Hoffmann, 1961); dioecious selections with very high fibre content from Germany (also retained from Central-Russian populations) and dioecious late-flowering landraces from Italy and Turkey. 'Fibrimon' was transferred to France, among other countries, in the late 1950s. The crossing of selected exotic populations with 'Fibrimon' was carried out in the 1960s.
Most details on the breeding of French cvs. are based on J.P. Mathieu (pers. comm., 1992). The current cultivars 'Fibrimon 21', 'Fibrimon 24' and 'Fibrimon 56', were selected directly from 'Fibrimon' for diverging dates of maturity. 'Férimon 12' is an early maturing selection from 'Fibrimon 21', especially intended for seed production. The higher the numbers added to the names of French cultivars, the later they are supposed to flower and mature.
'Fédora 19' is the result of a cross between female plants of the Russian dioecious cv. JUS 9 and monoecious individuals from 'Fibrimon 21', followed by back-crossing of the unisexual female F1 with 'Fibrimon 21' intersex plants. The parent 'JUS 9' is an offspring from a crossing between 'Yuzhnaya Krasnodarskaya' (originally selected from Italian hemp) and dwarf northern Russian hemp.
Likewise, 'Félina 34' results from a cross between the dioecious parent 'Kompolti', and 'Fibrimon 24', followed by back-crossing with 'Fibrimon 24'.
'Fédrina 74' and 'Futura 77' both result from a cross between the dioecious parent 'Fibridia' and 'Fibrimon 24' followed by back-crossing with 'Fibrimon 24'. 'Fibridia' is described by Bredemann et al. (1961). It originates from the same German program as 'Fibrimon' and has the same ancestors, except the monoecious 'Schurigs' inbreds.
A new completely THC-free cultivar, with name and pedigree unknown to the author has been registered in 1995 (O. Beherec, pers. comm., 1995).
Hungarian cultivars
Present Hungarian fibre hemp cultivars originate from the GATE-"Rudolf Fleischmann" Agricultural Research Institute, H-3356 Kompolt (Heves), Hungary; Fax: +36 36 489 000. Current activities at GATE with respect to fibre hemp are mainly restricted to maintenance of the existing cultivars. However, in the context of an agreement with HempFlax b.v. (Netherlands), creative breeding has been resumed to create an early maturing dioecious cultivar for Western-Europe. Hungarian cultivars are generally dioecious and used for production of rope and technical fabrics. Seeds from the cultivars listed below, except 'Kompolti Sárgászarú', are readily commercially available from the company Fibroseed (which can be reached through the GATE institute). Recent (1995) prices were ca US$ 3.50/kg.
Details on the breeding of Hungarian cvs. are based on I. Bócsa (pers. comm., 1995) and Bócsa (1995). 'Kompolti' has been selected for high fibre content from 'Fleischmann hemp' or 'F-hemp' which is from Italian origin. It was registered in 1954. To make it eligible for EU subsidy it was submitted in 1995 for registration in the Netherlands, by Hemcore Ltd., as well as in Austria, by Raiffaisen Waren Austria (RWA).
The chlorophyll-deficient yellow-stemmed 'Kompolti Sárgaszárú' was registered in 1974, but is however not currently cultivated. It was obtained from a cross between a spontaneous yellow-stemmed mutant from Germany (Helle Stengel-Hoffmann, found in the offspring of a cross between Finnish early and Italian late hemp) and 'Kompolti', which was repeatedly back-crossed with 'Kompolti' (Bócsa, 1969). Small seed quantities of 'Kompolti Sárgaszárú' are available for research purposes.
Hungary is the only country where heterosis breeding of hemp became implemented. This resulted in several F1 hybrid cultivars. A single cross hybrid cultivar is 'Uniko-B' (registered in 1969). It is a hybrid progeny of ('Kompolti' x 'Fibrimon 21') where the monoecious 'Fibrimon 21' acts as pollen spender. The F1 , being almost unisexual female, is used to produce an F2 , containing ca 30% males, which is cultivated for fibre. 'Uniko-B' was recently submitted for registration in Austria by RWA.
'Kompolti Hybrid TC' (registered in 1983) is a three-way-cross hybrid in which two selections from Chinese origin, 'Kinai Kétlaki' (dioecious) and 'Kinai Egylaki' (monoecious), and 'Kompolti' are combined. The first step of the crossing ('Kinai dioecious' x 'Kinai monoecious'), where the monoecious parent acts as pollen spender, gives a unisexual, almost pure female F1 , called 'Kinai Uniszex'. This unisexual progeny can be considered as an analogue for male sterile breeding lines. It is subsequently used as female parent in the crossing ('Kinai Uniszex' x 'Kompolti') which produces the commercial three-way-cross hybrid 'Kompolti Hybrid TC', which has again a 50/50 sex ratio.
'Fibriko' (registered 1989) is the most recent Hungarian hybrid. It results from a three-way cross for which 'Kinai dioecious' and 'Kinai monoecious' are first crossed to produce the unisexual female progeny 'Kinai Uniszex', which is subsequently crossed with the yellow-stemmed pollen spender 'Kompolti Sárgaszárú'. However, 'Fibriko' is not yellow-stemmed, as the normal green stem (from 'Kinai Uniszex') dominates over yellow.
Polish cultivars
The Institute of Natural Fibres (INF), Wojska Polskiego 71B, 60-630 Poznan, Poland; Fax: +4861 417 830, is responsible for the breeding and supply of sowing material of Polish hemp. The current Polish cultivars 'Bialobrzeskie' and 'Beniko' are monoecious. They are mainly intended for production of cordage, military fabrics, blended yarns (hemp with wool and cotton), fibre board and technical oil products. Seeds of both 'Bialobrzeskie' and 'Beniko' are readily available, recently (1995) charged prices by INF were US$ 3.00/kg.
Creative hemp breeding has continued at INF and recently resulted in monoecious cultivars with the tentative names 'W-1', 'Dolnoslaskie' and 'D/83' (R. Kozlowski, pers. comm., 1995). The author is not familiar with the ancestry of these potential cultivars. They are low in THC and have better (finer) fibre quality for textiles than 'Bialobrzeskie' and 'Beniko'. 'W-1' and 'Dolnoslaskie' have been submitted to national registration tests but now seem to have been withdrawn again, and 'D-83' is still in the breeding process.
Details on the breeding of Polish cvs. are based on B. Jaranowska (pers. comm. 1992). 'Bialobrzeskie', registered in 1968, is the result of a multiple crossing of dioecious and monoecious strains: ((('LKCSD' x 'Kompolti') x 'Bredemann 18') x 'Fibrimon 24'), followed by long term plant selection for fibre content. The dioecious parent 'LKCSD' was selected from 'Havelländische' or 'Schurigs' hemp from Central-Russian origin. The dioecious 'Bredemann 18' is a selection from Germany (originally also Central Russian) and is very rich in fibre. 'Bialobrzeskie' is submitted for registration in Austria by Saatbau Linz (I. Bócsa, pers. comm., 1995).
The most recent cultivar Beniko is a progeny, obtained by individual selection, from the crossing ('Fibrimon 24' x 'Fibrimon 21'). It was registered in Poland in 1985. To make it eligible for EU subsidy, 'Beniko' was submitted for registration in 1995 in the Netherlands by HempFlax B.V., as well as in Austria by Saatbau Linz (I. Bócsa, pers. comm., 1995).
Romanian cultivars
The current Romanian hemp cultivars originate from three different breeding institutes. At least the Agricultural Research Station in Secuieni is still involved in creative hemp breeding. Romania produces hemp fabrics and yarns in fine qualities.
'Fibramulta 151' originates from the Research Institute of Crops and Industry Plants in Fundulea and was registered in 1965. It is a dioecious selection from the single cross ('ICAR 42-118' x 'Fibridia'). The parent 'ICAR 42-118' is a cross progeny of Italian ('Carmagnola' and Bologna hemp) and Turkish ('Kastamonu') strains (Hoffmann, 1961). Details on the availability of seed are not known.
The dioecious 'Lovrin 110' originates from the Agricultural Research Station, Lovrin, Jud. Timisoara. It was registered in 1981, as a replacement for 'Fibramulta 151'. It was bred by selection among family groups from the Bulgarian Silistra landrace ('Silistrenski'). Details on its availability are unknown.
The monoecious 'Secuieni 1' originates from the Agricultural Research Station, Secuieni (Neamt county) and is presently commercialized by Rohemp S.A., Str. Limpejoarci nr. 8 sector 1, Bucharest, Romania; Fax: +40 1 210 1261. Rohemp is represented in Austria by J. Hofer, Tendlergasse 12/003, A-1090 Wien; Phone/Fax: +43 222 4036039. It was state registered in 1984. To make it eligible for EU subsidy it was submitted for registration in 1995 in the Netherlands by Hemcore Ltd., as well as in Austria by Rohemp S.A. 'Secuieni 1' results from the crossing ('Dneprovskaya 4' x 'Fibrimon') followed by two back-crosses with 'Fibrimon 21' and 'Fibrimon 24', respectively. The Russian dioecious parent 'Dneprovskaya 4' was selected from 'Yuzhnaya Krasnodarskaya' which, again, was obtained from Italian hemp.
Besides 'Secuieni 1', the recently released cv. Irene is also commercially available through Rohemp and was submitted by this company for registration in Austria in 1995. The breeding history of this cv. is unknown to the author.
In 1995, Rohemp charged 5 DM/kg (ca US$ 3.50) for the seed of both 'Secuieni 1' and 'Irene'.
Cultivars from the former USSR
Eight cultivars are presently cultivated in the central and southern parts of the Ukraine and Russia. They are used for the production of shipping cordage, ropes, core for steel cables, twines and, technical fabrics. Hemp cultivars in the former USSR are classified into maturity groups or geographical types. Current cultivars belong either to the southern, late maturing group, bred at the Agricultural Research Institute of Krasnodar or to a group of hybrid progenies from central and southern hemp. Cultivars of the latter group are intended for cultivation at higher latitudes than to which they are ecologically adapted. They were generally bred at, and are commercialized by the (former) Federal Research Institute of Fibre Plants, today called: Ukrainian Institute of Bast Crops, Lenina street 45, 245130 Sumy Region, Glukhov, Ukraine; Fax: +380 54 4422643. At least two of the latter group of cultivars, USO-11 and USO-13, are also commercially available through the Krasnohirska company, located near Zolotonosha, Ukraine; Fax + 380 472 450808. Recently (1995) charged prices by Krasnohirska were US$ 2/kg.
Data on the ancestries of former USSR cvs. are partly based on unpublished notes of K. Hillig (Indiana University). The dioecious southern type cultivar Kuban was registered in 1984. It was obtained by ten cycles of family group selection in the hybrid progeny from ('Szegedi 9' x 'Krasnodarskaya 56'). The breeding parent 'Szegedi 9' was selected in Hungary from the Tiborszállási landrace. 'Krasnodarskaya 56' is probably a selected cross progeny from local Caucasian and Italian strains (Hoffmann, 1961).
The dioecious southern cv. Zenica (synonym 'Shenitsa') was registered in 1990. The ancestry is unknown to the author.
The monoecious southern cv. Dneprovskaya Odnodomnaya 6 is obtained by family group selection in the progeny from ('Szegedi 9' x 'Fibrimon 56'). It was registered in 1980.
The remaining current cultivars have a southern phenological pattern but are cultivated at higher latitudes. They are all monoecious. Their names generally provide specifications with respect to ecotype (yuzhnaya = southern) and the monoecious character (odnodomnaya). Identical cultivar names, only differing in the added numbers, do not necessarily indicate common ancestry.
'Zolotonoshskaya Yuzhnosozrevayushchaya Odnodomnaya 11' (synonyms: 'Zolotonoshskaja 11' and 'Zolotonosha 11'; abbreviated 'USO-11' or 'YUSO-11') was registered in 1984. Parental populations used for the breeding of this cultivar are 'Dneprovskaya 4', 'YUSO-21' and 'Dneprovskaya Odnodomnaya 6' (N.M. Orlov, pers. comm. via J. Masura, 1995). The dioecious parent 'Dneprovskaya 4' was selected from 'Yuzhnaya Krasnodarskaya' which again was obtained from Italian hemp. The ancestry of parent 'YUSO-21' is not known.
'Zolotonoshskaya 13' (synonym: 'Zolotonosha 13'; abbreviated 'USO-13' or 'YUSO-13') was registered in 1986. It is a selected progeny from ('YUSO-16' x 'Dneprovskaya Odnodomnaya 6') (Orlov et al., 1987). 'USO-13' is submitted for registration in Austria, probably by Saatbau Linz (I. Bócsa, pers. comm., 1995).
'Yuzhnosozrevayushchaya Odnodomnaya 14' (abbreviated: 'YUSO-14' or 'JSO-14') was registered in 1980. It is a further selection from 'YUSO-1', which again is a cross progeny from ('JUS-6' x 'Odnodomnaya Bernburga'). The dioecious parent 'JUS-6' was selected from ('Yuzhnaya Krasnodarskaya' x 'dwarf Northern Russian hemp'). 'Yuzhnaya Krasnodarskaya' is originally selected from Italian hemp. 'Odnodomnaja Bernburga' is a monoecious cultivar which was originally produced in Germany in the 1940s at the Akademie der Landwirtschaftwissenschaften in Bernburg under the name 'Bernburger einhäusigen' (Hoffmann, 1961).
'YUSO-16' or 'JSO-16' was registered in 1980, it is selected from the French cv. Fibrimon 56.
'YUSO-31' or 'JSO-31' was registered in 1987. It was selected from the crossing ('Glukhovskaja 10' x 'YUSO-1'). The parental population 'Glukhovskaja 10' is a selection from the central Ukrainian Novgorod-Seversk landrace. The ancestry of 'YUSO-1' is described above under 'YUSO-14'.
Apart from the previous cultivars, the landrace 'Ermakovskaya Mestnaya' seems to be cultivated at a significant scale in Siberia. It belongs to the Central-Russian maturity group. It is not clear whether it really is a landrace in the strict sense that it is maintained only through mass-selection by local farmers, but its fibre content is indeed low (Bócsa, pers. comm., 1995).
Creative hemp breeding is still continued in the Ukraine and Russia. For example the cv. Zolotonosha 15 ('USO-15') was developed this year by family group selection among the cross-progeny from ('USO-11 x 'USO-13') (J. Masura, pers. comm., 1995).
Italian cultivars
The EU list of cultivars of agricultural crops includes three Italian hemp cultivars: 'Carmagnola', 'CS' and 'Fibranova' which are commercially represented by the Istituto Sperimentale per le Colture Industriali, Via di Corticella 133, 40129 Bologna; Fax: +39 51 374857. These cultivars have been practically unavailable for a few decades. Recently the Instituto Sperimentale per le Colture Industriali has started to multiply again Carmagnola and Fibranova (G. Grassi, pers. comm., 1995). Legal obstacles, however, seem to obstruct the commercial distribution of seed. So far, small samples of these cultivars are available for research purposes only. Two additional Italian cvs., 'Eletta Campana' and 'Superfibra', are listed by the OECD (Organisation for Economic Co-operation and Development) on the schemes for the varietal certification of seed moving in international trade. They are said to be distributed by the Istituto di Agronomia Generale e Coltivazione Erbacee Universita degli Studi, 80055 Porticci-Napoli, but they are not really available. The general unavailability of Italian cultivars is probably due to legal reasons. Hemp cultivation is prohibited in Italy as long as there isn't a cultivar with a morphological marker which is genetically linked to low THC-content (pers. comm., Ranalli, 1994, via I. Bócsa). A research program aiming at such a solution seems to have been activated in 1994 (G. Grassi, pers. comm., 1995).
'Carmagnola' is a Northern Italian landrace (Allavena, 1967). 'CS' or 'Carmagnola Selezionata' is dioecious and selected in the early 1960s from 'Carmagnola' (Allavena, 1967).
'Fibranova' is a dioecious cultivar, selected in the 1950s from the progeny of Bredemann Eletta x Carmagnola (Allavena, 1961). The parent Bredemann Eletta (or Bredemann Elite) which was received from the German Max-Planck-Institut, is one of Bredemanns high fibre selections obtained from Northern and/or Central Russian hemp strains, as were used in the breeding of Fibrimon and Bialobrzeskie.
'Eletta Campana' (dioecious) resulted from a cross between the Carmagnola landrace and high fibre strains from German origin, most likely 'Fibridia' or again one of the Bredemann selections.
No information was found on the pedigree of 'Superfibra'.
Cultivars from ex-Yugoslavia
Seven dioecious hemp cultivars were registered in the former Federal Republic of Yugoslavia. Among them were five of foreign origin: Kompolti, Kompolti Sárgaszárú, Kompolti Hybrid TC and Uniko B (Hungarian), and Fibranova (Italian) which are treated elsewhere in this article. Two registered domestic cultivars were Flajsmanova and Novosadska konoplja (J. Spanring, pers, comm., 1995).
Presently hemp production is organized mostly in the present Yugoslavia (Serbia). Also in Croatia there may be some cultivation, the other republics have no significant hemp production. The crop is mainly grown for textile production. In the last decade, for this purpose, the imported hybrids Kompolti Hybrid TC and Uniko B were used. Until 5 to 10 years ago the improved cultivar Fibranova especially was used for small scale birdseed production (J. Berenji, pers. comm., 1995).
In the present Yugoslavia there is a tendency to replace gradually the imported cultivars by domestic ones. Novosadska konoplja is the only available registered domestic cultivar. Large scale seed production has been resumed in 1995. The yield of certified seed is intended to cover 40% of the textile hemp area (1,000 ha) which is planned for 1996. Breeding activities at the Institute of Field Crops and Vegetables (Novi Sad) are aimed at new domestic cultivars for the future (J. Berenji, pers. comm., 1995).
Novosadska konoplja is an improved selection from Flajsmanova which is the same as Fleischmann hemp (from Italian origin, see under Hungarian cultivars). It was bred in the 1950s, but included in the former Federal cultivar register only since 1989. Novosadska konoplja is maintained and commercialized by Dr. Berenji, Institute of Field and Vegetable Crops, Novi Sad, 21470 Backi Petrovac, Yugoslavia; Fax: +381 21 780 198. Seed prices charged to the (almost) single customer, the domestic hemp industry who distributes to contracted farmers, are 3.5-3.7 DM/kg (ca US $2.50/kg). Small amounts of seed are sold to individual farmers at 4-5 DM/kg (ca US $ 2.80-3.50) for birdseed production (only 1-2% of the total hemp area).
In Slovenia the seven cultivars from the Federal register are proposed for registration in 1996. Some selections from indigenous landraces are presently under study at the Biotechnical Faculty of the University of Ljubljana (Slovenia). They were selected for seed as well as fibre production and received tentative names as Rudnik and Pesnica. Some of these materials may be released as cultivars in the future (J. Spanring, pers. comm., 1995).
Spanish cultivars
The EU hemp cultivar list includes 'Delta-405' and 'Delta-Llosa' from Spain. Breeder and owner is the specialty pulp manufacturer Celulosa de Levante SA, C/Tuset 8-10, 08006 Barcelona, Spain; Fax: +34 93 2906126. 'Delta-405' and 'Delta Llosa' have been grown for pulp production by Celulosa de Levante until 1992, nowadays they use French cultivars for this purpose (R. Ripol, pers. comm., 1995). References on the two Spanish cultivars could not be traced. In spite of enquiries addressed to 'Celulosa' the breeding histories have not been elucidated. Evidently, 'Delta-405' and 'Delta Llosa' are not commercially available.
Former Czechoslovakian cultivars
The OECD schemes for the varietal certification of seed moving in international trade include the former Czechoslovakian cultivar Rastslaviska (synonym 'Rastislavicke'). It is said to be represented by Slovosivo, Zahradnicka 21, 881 26 Bratislava, (the present) Slovakia. References to this cultivar were not found. According to Bócsa however (pers. comm., 1995) it is (was) rather a landrace (of southern European type) than a cultivar. The former Czechoslovakia has never had its own hemp breeding. Until 1980 Hungarian cultivars were grown. Seed of 'Rastslaviska' is unavailable.
Future German cultivars
At the end of 1995 a newly bred early-maturing German monoecious fibre and seed cultivar, called 'Fasamo', was submitted to the Bundessortenamt in Hannover for research aimed at registration and admittance in Germany (L. Loch, pers. comm., 1995). The 40 years of breeding work was the private enterprise of Dr. Lothar Loch, Berlin. The commercial representative will be Norddeutsche Pflanzenzücht Hans-Georg Lembke KG, Hohenlieth, 24363 Holtsee, Germany. 'Fasamo' was obtained from a cross-progeny of 'Schurigs' hemp and 'Bernburger einhäusigen', monoecious hemp bred in Bernburg in the 1940s (Hoffman 1961).
Agronomic characteristics
Numerous references on agronomic performance, under various cultural treatments in various locations, are available for most of the above mentioned cultivars. However, as the expression of quantitative agronomic traits depends more or less strongly on the environment, such data cannot simply be pooled in one table.
Twenty-four of the described fibre cultivars have been tested simultaneously in standardized trials in the context of the evaluation of the CPRO Cannabis germplasm collection in Wageningen, the Netherlands. Some of the traits involved were: the pattern of phenological development (being related to potential stem and seed production); stem quality (characterized by the fractions of woody core, secondary bark fibre and primary bark fibre as well as by the length of woody core fibres); contents of the cannabinoids THC and CBD, and resistance to soil pathogens (root-knot nematodes). Brief results of this evaluation are summarized in Table 1 (for methods see: de Meijer, 1994). Due to the extreme plasticity of some of the tested traits, especially phenological patterns and cannabinoid contents, the reported absolute values apply for the Netherlands only. However, assuming little interaction between cultivars and latitudes, one can expect that ranking orders of cultivars for most traits are fairly stable.
Statements on the practical suitability of cultivars are omitted as, e.g. in the case of phenological pattern, stem and seed yield potential and stem quality, such judgements depend on the purpose for which cultivars are cultivated. However, low THC content and a poor host-suitability to Meloidogyne (low values for GAL and EGG in Table 1), are unambiguously favourable.
References
| Cultivar | THC | CBD | ANT | MAT | HEI | LEN | WOO | SEC | PRI | TOT | GAL | EGG |
| CPRO no. | ||||||||||||
| Férimo 12 | ||||||||||||
| 880827 | 0.17 | 1.16 | 172 | 253 | 269 | 534 | 57.1 | 3.9 | 21.1 | 25.0 | 142.4 | 87.5 |
| Fédora 19 | ||||||||||||
| 883065 | 0.26 | 1.40 | 168 | 250 | 221 | 538 | 63.7 | 3.3 | 16.2 | 19.5 | 159.9 | 94.3 |
| Fibrimon 24 | ||||||||||||
| 880824 | 0.26 | 1.34 | 203 | 250 | 285 | 526 | 57.8 | 4.9 | 19.3 | 24.2 | 149.6 | 85.3 |
| Felina 34 | ||||||||||||
| 880826 | 0.15 | 1.59 | 187 | 253 | 236 | 515 | 60.6 | 5.2 | 20.1 | 25.3 | 144.1 | 94.6 |
| Fibrimon 56 | ||||||||||||
| 880828 | 0.30 | 1.18 | 183 | 255 | 224 | 487 | 59.6 | 2.3 | 20.9 | 23.2 | 147.7 | 74.8 |
| 883041 | 0.25 | 1.02 | 204 | 258 | 265 | 570 | 60.7 | 4.0 | 19.8 | 23.8 | 172.4 | 99.9 |
| 883067 | 0.54 | 1.69 | 198 | 250 | 238 | 551 | 67.5 | 3.3 | 14.1 | 17.5 | 169.7 | 95.8 |
| 891158 | 0.21 | 1.07 | 213 | 260 | 273 | 526 | 62.7 | 3.6 | 18.9 | 22.5 | 143.3 | 83.6 |
| Fédrina 74 | ||||||||||||
| 880825 | 0.25 | 1.67 | 176 | 263 | 261 | 546 | 60.0 | 3.6 | 18.9 | 22.6 | 155.9 | 89.6 |
| Futura 77 | ||||||||||||
| 880823 | 0.15 | 1.20 | 212 | 260 | 360 | 538 | 59.5 | 5.7 | 17.1 | 22.8 | 191.8 | 113.2 |
| 883066 | 0.32 | 1.76 | 215 | 262 | 292 | 536 | 62.3 | 6.7 | 17.0 | 23.7 | 158.9 | 65.2 |
| Kompolti | ||||||||||||
| 883048 | 0.10 | 1.51 | 234 | 275 | 330 | 538 | 50.3 | 6.7 | 22.4 | 29.1 | 130.0 | 63.8 |
| 891069 | 0.15 | 1.38 | 233 | 274 | 247 | 549 | 53.5 | 9.9 | 18.1 | 28.0 | 148.3 | 78.5 |
| Kompolti Sárgaszárú | ||||||||||||
| 883049 | 0.25 | 1.08 | 198 | 275 | 257 | 531 | 52.2 | 12.6 | 19.6 | 32.2 | 79.1 | 27.1 |
| Kompolti Hybrid TC | ||||||||||||
| 883047 | 0.63 | 1.01 | 223 | 273 | 278 | 548 | 56.6 | 6.6 | 19.3 | 25.9 | 131.3 | 64.2 |
| 891071 | 0.69 | 0.92 | 213 | 271 | 272 | 556 | 57.1 | 7.4 | 18.5 | 25.9 | 113.4 | 63.3 |
| 891343 | 0.55 | 0.78 | 229 | 266 | 263 | 556 | 55.2 | 8.2 | 18.8 | 26.9 | 109.5 | 54.1 |
| Uniko-B | ||||||||||||
| 883045 | 0.35 | 0.92 | 213 | 263 | 285 | 538 | 52.5 | 8.6 | 22.1 | 30.8 | 160.0 | 89.2 |
| 891070 | 0.22 | 1.21 | 219 | 264 | 258 | 537 | 54.3 | 10.3 | 18.4 | 28.8 | 142.8 | 80.6 |
| Bialobrzeskie | ||||||||||||
| 891223 | 0.26 | 0.58 | 176 | 238 | 292 | 489 | 52.9 | 6.6 | 22.9 | 29.5 | 143.7 | 85.8 |
| 921019 | 0.13 | 1.33 | 181 | 240 | 263 | 536 | 53.7 | 6.1 | 23.0 | 29.1 | * | * |
| Beniko | ||||||||||||
| 921040 | 0.34 | 1.15 | 178 | 240 | 259 | 526 | 53.9 | 7.8 | 24.9 | 32.7 | * | * |
| Fibramulta 151 | ||||||||||||
| 883174 | 0.24 | 1.53 | 192 | 262 | 282 | 554 | 70.4 | 2.2 | 14.1 | 16.3 | 145.1 | 48.5 |
| Lovrin 110 | ||||||||||||
| 883173 | 0.66 | 1.29 | 184 | 263 | 282 | 493 | 60.7 | 5.7 | 16.1 | 21.8 | 148.6 | 70.3 |
| Secuieni 1 | ||||||||||||
| 883172 | 0.75 | 1.13 | 206 | 253 | 308 | 544 | 59.4 | 6.0 | 20.5 | 26.5 | 153.8 | 88.5 |
| Dneprovskaya Odnodomnaya 6 | ||||||||||||
| 891326 | 0.06 | 0.64 | 186 | 244 | 263 | 522 | 59.8 | 6.0 | 16.3 | 22.3 | 154.6 | 78.0 |
| USO-11 | ||||||||||||
| 891186 | 0.12 | 0.96 | 193 | 246 | 247 | 541 | 57.4 | 5.6 | 19.1 | 24.7 | 161.5 | 102.1 |
| USO-13 | ||||||||||||
| 891187 | 0.05 | 1.12 | 189 | 248 | 240 | 538 | 59.0 | 6.9 | 19.2 | 26.1 | 176.3 | 110.6 |
| YUSO-14 | ||||||||||||
| 891228 | 0.03 | 0.92 | 140 | 234 | 261 | 533 | 56.6 | 4.1 | 22.6 | 26.7 | 141.4 | 66.0 |
| YUSO-16 | ||||||||||||
| 891229 | 0.05 | 0.66 | 154 | 205 | 232 | 528 | 57.3 | 3.4 | 22.3 | 25.7 | 157.4 | 79.0 |
| Eletta Campana | ||||||||||||
| 883038 | 0.63 | 0.86 | 230 | 277 | 286 | 507 | 59.6 | 2.2 | 22.1 | 24.3 | 122.9 | 55.1 |
| Superfibra | ||||||||||||
| 883040 | 0.37 | 1.36 | 229 | 284 | 268 | 554 | 59.8 | 2.6 | 20.6 | 23.2 | 150.1 | 79.0 |
| Rastslaviska | ||||||||||||
| 880816 | 0.22 | 1.83 | 212 | 268 | 256 | 556 | 67.8 | 4.2 | 13.4 | 17.6 | 110.1 | 50.5 |
Table 1. Agronomic evaluation data for twenty-four fibre cultivars (source: de Meijer, 1994). Column abbreviations: THC = THC content (%); CBD = CBD content (%); ANT = date of flowering (day number); MAT = date of seed maturity (day number); HEI = height of mature female plants (cm); LEN = wood fibre length (µm); WOO = woody core mass fraction in stem (%); SEC = secondary bark fibre mass fraction in stem (%); PRI = primary bark fibre mass fraction in stem (%); TOT = total bark fibre mass fraction in stem (%); GAL = number of Meloidogyne root-galls per g root fresh weight; EGG = number of Meloidogyne egg masses per g root fresh weight.